Smart 30MW Solar Panel Production Line

Customization: Available
Production Scope: Product Line
Automation: Automation

Product Description

📋

Basic Specifications

After-sales Service
Installation and Remote
Capacity
100-600MW
Factory Size
8000m2
Solar Cell
156-230mm
Cell Type
Perc Topcon Hjt IBC Hbc Sunpower
Laminator
Double Chamber
Warranty
1 year
Certification
CE, ISO
HS Code
8486209000
Origin
China
🚀

Product Description

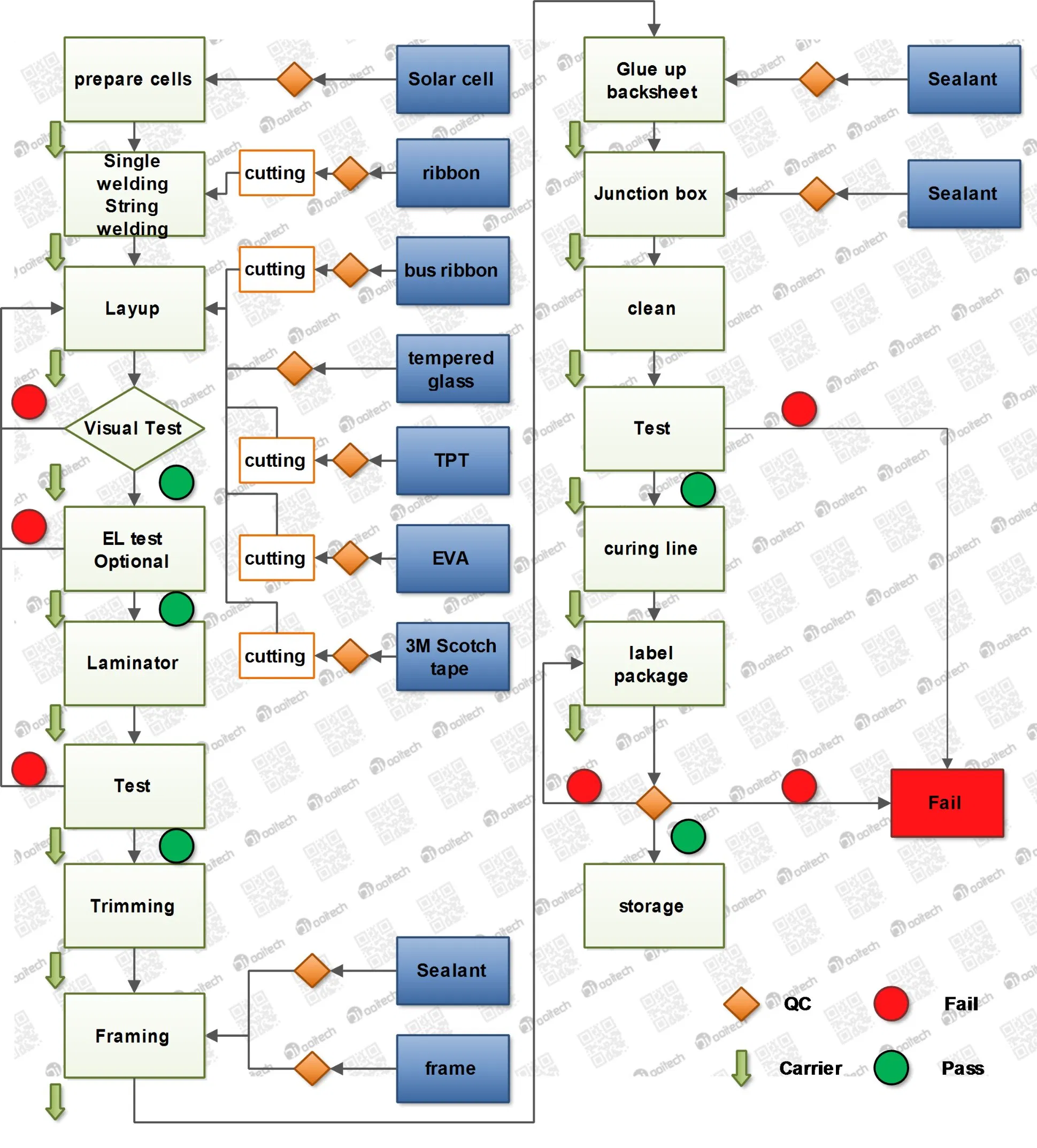
A solar panel production line is a crucial manufacturing process utilized to create solar panels, which serve as vital components in solar energy systems. This production line comprises a variety of specialized machines and equipment, each designed to perform specific tasks. Key machines include tabber and stringer machines, laminators, testers, framing machines, and interconnection equipment. The line ensures consistent quality, high yields, and operational efficiency.

Manufacturing Steps:

Step 1: Test solar cell efficiency for consistency.
Step 2: Laser scribing/cutting of solar cells.
Step 3: Welding cells into strings.
Step 4: Cutting EVA/TPT materials to size.
Step 5: Lay up process for module assembly.
Step 6: Visual inspection of raw materials.
Step 7: EL defect testing for micro-cracks.
Step 8: Lamination under heat and pressure.
Step 9: Edge trimming.
Step 10-12: Frame gluing and automatic framing.
Step 13: Junction box installation.
Step 14: IV electrical performance testing.
Step 15-16: Voltage insulation and final EL testing.
Step 17-18: Labeling, cleaning, and packaging.
Step Device Name Working Content
1Solar Cell TesterTest solar cell efficiency.
2Laser Scribing MachineCut cells into small pieces (3w-140w panels).
3Auto Tabber StringerAutomatic welding of solar cell strings.
4Automatic LayupLayup string cells from stringer.
8EL Defect TesterIdentify micro-cracks and invisible defects.
9Solar LaminatorFuse raw materials into a solid panel.
14Solar SimulatorIV Test for power and current performance.
Production Line Overview
🛠️

Main Machines

NDC Machine

Non-Destructive Cutting (NDC) Machine

Thermal laser separation technology for cutting solar cells without material damage, ensuring high precision and efficiency.

Tabber Stringer

Tabber Stringer

Solders thin metal ribbons to the front and back of solar cells to form strings, ensuring electrical continuity.

Machine Detail 1 Machine Detail 2

Technical Specifications (Model OTHS-PBR)

Cycle timeSingle string ≤ 5s
Accuracy±0.3mm
Applicable Module2450 * 1400mm
Power SupplyAC380V 50Hz
HMIChinese/English mode
CompatibilityRegular 60/72 cells, double glass, half-cell modules
Laminating Machine

Fully Automatic Laminator

Bonds layers (glass, EVA, cells) using heat and pressure to create durable, efficient modules with precision control.

EL Tester

EL Defect Tester

Detects cracks, breakage, black spots, and process defects using advanced imaging and barcode recognition.

Module Production Factory Setup Finished Panels

Frequently Asked Questions

What is the production capacity of this line?
The production line is designed for flexible capacities ranging from 100MW to 600MW per year, depending on the configuration.
How does the EL Tester ensure panel quality?
The EL (Electroluminescence) Tester identifies invisible defects such as micro-cracks, broken finger wires, and cold solder joints that cannot be seen by the naked eye.
Is the production line compatible with modern cell types?
Yes, it supports various high-efficiency technologies including Perc, Topcon, HJT, IBC, and HBC solar cells.
What is Non-Destructive Cutting (NDC)?
NDC is a thermal laser separation method that cuts solar cells with extreme precision without causing mechanical stress or cracks in the silicon material.
Does the system support automatic data tracking?
Yes, the software includes barcode recognition and can interface with MES systems to upload test results and images for production statistics.
What panel sizes can the framing machine handle?
The system is compatible with standard modules and large-format panels up to 2450mm x 1400mm.

Related Products